ERP操作手册
1 管理(通用)
新进员工ERP操作指南
离职人员系统需清理数据查询操作说明
用户密码 / 账号解锁
审批跟踪报表查询操作说明
审批决定报表查询操作说明
2 销售机会管理
如何查询ERP系统中项目是否报备
新项目报备操作手册
新项目报备数据修改操作手册
销售日报操作手册
商务资质申请操作手册
过期周报报销申请操作手册
销售人员PBC操作手册
新项目报备项目级别修改操作说明
策略销售蓝表操作说明
3 技术支持管理
项目任务单操作手册
系统配置清单操作手册
技术支持部日报操作手册
技术支持部日报批量审核操作说明
技术部业绩分配操作说明
技术支持部项目梳理操作手册
项目任务单批量分派操作说明
技术支持部日报报销延期申请操作手册
4 研发项目管理
研发项目预算单操作说明
5 工程项目管理
工程立项操作手册
工程立项信息变更操作手册
项目工作分解补充操作手册
工程预算操作手册
外包人员评审表操作手册
工程外包合同操作手册
外包施工申请单操作手册
外包施工增减变更单操作手册
工程人员日报单操作手册
过期工程日报报销申请操作手册
项目变更增签证单操作手册
项目进度单操作手册
坏件更换申请单操作手册
工程项目结算操作手册
项目移交客服表操作手册
项目延期申请操作说明
工程超预算单操作手册
最后交货日期更改操作手册
遗留项操作说明
工程项目奖金评分操作说明
ERP遗留项操作说明
工程外包商评价操作说明
新增运维人力外包说明书
阶段时间修改申请操作手册
6 工程挣值管理
工程部PBC操作说明
工程部PBC操作说明 - OA部分
7 销售应收管理
商务移交工程操作手册
销售预测订单操作手册
销售预测订单设备延期试用申请操作手册
销售订单操作手册
销售交货单操作手册
销售退货操作手册
工程服务货运信息操作手册
开票通知单操作手册
应收发票操作手册
项目特批备货申请操作手册
项目特批发货申请操作手册
发函申请单操作说明
8 商务合同管理
合同盖章操作手册
9 项目估算管理
10 采购应付管理
采购订单操作手册
采购收货操作手册
采购退货操作手册
应付发票操作手册
预付款请求操作手册
应付贷项凭证操作手册
11 人力资源管理
12 微模块管理
13 生产组装管理
物料单操作手册
组装订单操作手册
组装收货操作手册
系统组装单操作手册
14 业务伙伴档案
供应商档案
如何查询ERP系统中客户是否存在
客户档案操作手册
修改客户档案操作手册
客户工商更名操作手册
15 市场活动管理
16 库存价格管理
物料主数据操作手册
物料主数据修改操作手册
非交易性发货操作手册
非交易性收货操作手册
17 日常事务管理
费用报销申请操作手册
自定义费用报销操作手册
付款申请单操作手册
加密狗编号管理
加密狗延期管理操作手册
宴请申请单操作手册
收货确认操作手册
房屋租赁操作手册
房屋租赁-租金分摊操作手册
银行保函申请单操作手册
18 佣金提成管理
19 收款付款管理
收款操作手册
付款操作手册
2019收入计算报表操作说明
往来对账单操作手册
20 固定资产管理
固定资产申请单操作手册
21 品质检验管理
22 运维销售管理
运维项目任务分派操作手册
23 售后服务管理
售后服务合同操作手册
服务合同变更增减签证单操作手册
服务合同预算表操作手册
增项扩容、升级改造项目结算单操作手册
运维部验收项目奖金计算操作说明
质保维保过保项目跟进报告操作说明
售后服务合同质保转换统计
24 自定义报表
采购部报表
采购成本节约报表
未清采购订单
采购订单
采购订单明细
采购交货及时性统计表
采购排名
采购收货
采购收货明细
采购退货
采购退货明细
大区工程进场计划通报
服务性应付发票
服务性应付发票明细
工程项目变更明细查询
供应商对账清单
供应商付款方式统计表
供应商供货类别查询
供应商一定期间采购收货排名
供应商资料查询
合格供应商名单
活动设备指定期间采购量统计
历史采购查询报表
设备采购建设表
设备用于项目实发情况
外包人员或者供应商清单
项目MRP统计表
应付贷项
应付贷项明细
应付发票
应付发票明细
预付款情况统计
直发采购明细报表
直发未确认统计表
指定期间采购收货统计
指定期间订单未交数量
指定设备或者品牌使用情况统计
指定设备在某期间项目应用情况
珠海盈海数据查询
仓管部报表
办公用品领用归还情况报表
办公用品领用明细报表
材料汇总表
采购订单明细(仓管)
采购收货明细(仓管)
查看库存数量
查指定设备使用的项目
存货分布统计
存货值透视表
呆滞料查询报表
耗材领用汇总表
截止某日仓库库存数量
截止某日仓库库存数量(财务)
截止某日库存明细报表(财务)
截止某日库存明细补充表(财务)
借件归还情况查询报表
进销存明细列表
库存明细报表
库存明细报表(财务)
设备维修发出收回跟踪
设备主数据查询
条形码跟踪报表
退货报表
退货报表带成本
维修仓库存分析报表
未过审批直接成立的非交易单
项目成本总报表(仓库)
销售预测订单到期跟踪报表
打印报表
工程部报表
查工程人员周报报销情况
查看发货报表
成本差异分析报表(工程)
发完货30天未验收的项目报表
工程部项目奖金计算报表
工程部项目奖金评分报表
工程部挣值单报表
工程技术支持中心项目信息报表
工程人员报销费用报表
工程人员日报统计表
工程师有效工时奖金统计
工程外包评价报表
工程项目变更单情况
工程项目产品统计表
工程项目费用情况报表
工程项目费用总报表
工程项目问题统计报表
工程项目移交客服统计表
工程项目移交售后过程统计表
工程项目应退设备列表
工程已验收移交客服项目设备情况报表
工程预算明细报表
坏件退回分析
坏件退回情况汇总表
阶段时间修改统计表
调试工程师月度工时统计表
调试阶段物料标准工时报表
外包合同统计表
项目工时执行情况表
项目验收统计表
项目移交售后时设备检查
销售移交工程统计表
已验收没有盖章的项目
已验收项目进度单统计表
在建工程总表信息
在建工程总表信息透视表
工程服务部报表
纯软件项目报表
根据指定项目查交退货
工程服务部盘点用表
工程服务部项目情况报表
工程服务货运信息统计报表
设备组装收货查询表
收货确认差异报表
未启动项目设备需求表
系统组装单查询
系统组装单软\硬件查询表
项目发货情况统计报表
项目交退货查询
项目未领设备报表
销售交货收货情况明细表
销售交货收货确认情况报表
固定资产
固定资产变更历程
固定资产查询(公用)
固定资产卡片查询
固定资产领用情况查询
固定资产申请处理情况查询
技术支持部报表
根据物料查销售情况
根据项目取设备需求清单
行销资源投入分析
技术部业绩分配透视分析表
技术支持部工作日报(透视)
技术支持部项目跟进周汇总表
技术支持部项目梳理统计表
技术支持可用设备查询
商务资质申请报表
投标项目联系人信息导出
系统配置清单查询报表
项目汇总报表(新)
销售机会情况汇总表
已签单未发货蓄电池监控数量
人力资源部报表
工资查询
系统用户信息报表
员工主数据查询
在职满周年员工报表
商务部报表
2021版正式订单毛利估算
2021版草稿订单毛利估算
(新)项目报备报表
变更单报表
查项目档案资料
订单实际成本核算
根据配置清单核成本
合同回档明细表(合同盖章)
合同回档明细透视表(合同盖章)
合同借出归还情况表
合同借出明细表
回款排名
客户ABC分级统计
签约数据同期对比
售后合同成本估算(含草稿)
投标项目跟踪一览表
物料价格分析表
销售预测订单总表
已收款按期间统计
售后服务部报表
2020售后W合同项目提成
费用报销(借款)表
服务合同变更增减签证单
服务合同负责人查询
服务合同预算统计表
服务收入统计表
服务收入统计表透视表
服务中心发货清单
工程移交回访评分统计
工程移交客服未录质保合同报表
合同盖章清单
合同项目决算统计表(售后)
客服费用预算实际发生情况报表
客服数量统计
客服项目费用情况报表
客服项目管理报表
客服月奖金
客户拜访汇总统计
客户拜访明细表
客户基本信息查询
客户项目跟进报告统计透视表
买卖合同移交查询报表
售后服务成本分析报表
售后服务合同SLA条款报表
售后服务合同查询表
售后服务合同联系人统计
售后服务合同维保续签统计
售后服务在建项目统计表
售后合同分配数据查询
售后合同收回情况报表
售后合同移交客服报表
售后合同原项目设备清单导出
售后回款任务回款统计
售后项目跟进明细报表(3合1)
售后销售任务签单分析
维保领料归还情况报表
维保领退料明细查询报表
维保续签明细表
维保移交回访评分统计
无替换品维保设备维修明细表
项目跟进计划完成情况报表
项目共享查询报表
项目验收及移交报表
运维部验收项目奖金计算报表
运维服务日常报告费用透视表
质保维保到期客户信息报表
质保转换明细表
研发部报表
产品线统计报表
软件分析报表
禅道项目跟进概况
禅道项目跟进明细
加密狗发出与收回差异
销售合同设备清单报表
研发部查物料
研发采购订单报表
研发定制开发工时
研发项目成本核算
费用按部门或人员统计
IT管理用报表
项目预决算报表
预决算报表-财务
工程施工申请单报表
合同项目决算统计表
客服质保过期项目费用报表
项目验收统计(公司)
财务部报表
30万以上应收项目明细警报报表
XBROTHER金矿
按销售合同取得项目的开始日期
查看销售月度计划承诺回款信息
订单中软件清单
发函申请单统计
付款对账盖章统计表
进场验货应收账款/包含7天未开票
开票通知单列表
开票账期统计表
客户开票明细表
实际发票信息统计
收款统计表
手工应收账款总表
手工应收账款总表(透视)
售后合同及变更单统计
特批发货项目收款情况
未签合同已验收项目表
项目经理统计表
项目取消统计表
项目软硬件比例统计
项目实际情况报表
项目实际情况表(透视)
项目未开票统计表
项目未收款统计表
项目移交客服表
销售订单变更统计(单项)
销售订单统计(单项)
销售交货单
应收账款明细确认透视表
应收账款明细数据导出
应收账款明细数据分析
指定期间项目收款情况汇总
采购收付核销报表
待支付款项明细
订单收货预付情况表
付款单数据透视
供应商明细账
应付发票付款情况表
应付暂估表
预付款未开票明细
增值税进项税额
非交易性发货明细
截止某一日期项目情况报表
实时利润表
收入计算报表
项目费用统计分析
新收入计算报表
验收收款开票汇总报表
资金收支报表
03.非交易性收发货成本查询
按账龄计提坏账(非买卖已验收合同x项目)
办公领用归还明细
查指定人员全部费用报销
房租台账报表
费用报销汇总表(含草稿)
费用报销明细表(含草稿)
费用报销未审批或已拒绝报表
工程外包台账报表
回款对应的合同来源分析
竣工资料文档报表
买卖合同发货明细表
买卖合同签收统计表
签单项目回款年度分析
项目成本总报表
项目发货情况报表
项目收入确认表
项目应退设备成本数据报表
项目余数成本估算
项目余数成本估算汇总数
销售订单利润报表
在库成本
贷款及票据余额明细透视表
查指定银行截止日期前的资金情况
截止某日银行余额
开具银行保函明细报表
款到通知单数据分析
款到通知与收款单差异
款到通知与收款单明细差异
现金流分析报表
现金流量表
现金流数据同期对比
仓库收发存汇总表
截止某日库存明细报表(财务)透视表
收发货统计透视表
收货单对应发票号
物料收发存明细表
物料收发存明细表(财务)
月度库存余额表
直发采购订单信息统计表
费用报销凭证模板导出
付款凭证导出模板
收款凭证导出模板
应付发票凭证导出模板
应收发票凭证导出模板
支付付款申请凭证导出模板
支付借款申请凭证导出模板
产品部报表
蓄电池发货清单
蓄电池检测产品签单信息
项目产品类型
BOM多级展开
资产检测条发货清单
AU产品发货清单
带权限的单据链接报表
销售订单查变更单记录
查变更金额
查开票信息
查收款
查指定项目指定年度销售费用
查指定人员指定年度销售费用
查指定客户指定年度销售费用
查指定人员指定年度销售费用明细
查指定人员指定年度签单金额
指定人员指定年度已发生未报销费用
指定人员指定年度待审批费用明细
维保销售任务计划及完成情况统计表目标额链接
维保销售任务计划及完成情况统计表历史额链接
销售管理报表查待投标中标待签明细
销售管理报表数据链接
查指定项目多发货情况
售后销售任务签单分析明细
售后回款任务回款统计明细
查项目交退货
实时利润明细表
行销资源投入分析明细
根据项目编号查付款条款
查银行保函
工程部验收项目奖金发放明细链接
收款计息单汇总链接
销售日报统计透视表明细链接
工程部管理报表
禅道任务优先排序
发货超过一定期间的未回款表
工程人效报表--项目
工程人效报表--月度
工程验收池子数据统计
外包施工合同统计表
项目进度管控表
项目进度管控透视表
项目进度管控透视表-安装
项目进度管控透视表-发货
项目进度管控透视表-管线施工
项目进度管控透视表-深化
项目进度管控透视表-调试
项目进度管控透视表-验收
项目进展情况报表
项目延期申请拒绝数据分析
项目延期申请数据分析
新移交合同分析
行政部报表
验收项目按档案移交统计
品质检验管理报表
质检单明细报表
审计专用
财务审计报表之新逻辑
市场部报表
按金额查项目信息
事务管理
费用报销查询
费用报销查询-房屋租赁基于权责
费用报销查询-透视
付款申请单统计表
借款情况列表
全年房屋租赁合同清单报表
审批效率分析表
销售项目应退设备
已决算项目费用报销申请统计表
注册码申请状况报表
微模块事业部报表
根据微模块报价工具核成本
微模块MRP需求计算表
微模块生产部盘点用表
微模块项目推动汇总表
销售部相关报表
查审核中的销售订单
大金额项目管理表
大区利润表
费控数据查询
工作计划明细表
项目管理报表
项目综合毛利率表
销售部绩效考核评分
销售管理报表(公司)
销售管理报表(新)
销售管理报表[个人]
销售周报
新大区利润表
月/季度签单计划管理表
2021版正式订单毛利估算(销售)
2021版草稿订单毛利估算(销售)
手工透视表-按分派人回款
VIP客户蓝表清单
查周报报销情况
根据配置清单号查发货情况
合同标准价及限价报表
签约合同透视分析表(大客户多项)
签约合同透视分析表(大区业绩)
签约合同透视分析表(多项)
签约合同透视分析表(行业)
签约合同透视分析表——按产品(多项)
签约合同透视分析表——按分配比例(多项)
日报统计报表/按月统计
项目工程进度汇总表
项目收款统计表/含变更
项目梳理记录表
项目梳理情况报表
项目特批备货申请报表
项目特批发货申请报表
销售人员PBC汇总透视表
销售人员PBC统计
销售人员PBC统计(固定格式)
销售人员PBC统计(新版)
销售日报统计透视表
销售周报查询
销售周报销售活动记录统计
新项目报备数据分析(按项目)
新项目报备数据分析(大客户按项目)
已签合同但未移交工程的项目
指定期间丢单或终止项目
总部对应分点清单
草稿订单设备发货情况查询
合同未回统计透视表
客户联系人资料报表
客户销售明细数据报表
项目收款情况报表
指定年度销售人员费用情况
销售人员月度累计签单数据通报
大区销售人员任务完成情况
年度有效项目累计储备通报
周例会三大数据通报
提成发放汇总表
2017签单提成透视表
2018年终奖金情况
2018签单提成透视表
2018签单项目提成明细
2019年终奖金透视表
2019签单提成透视表
2020年终奖金透视表
2020签单提成透视表
提成发放明细表
运维销售部报表
售后应收日报管理
服务合同到期报表
客服任务统计表
客户跟进及销售任务实时统计表
客户跟进情况统计表
客户信息基本查询(销售)
人力统计表
手工应收账款总表(仅售后合同)(透视)
维保合同签单分类统计(新)
项目跟进情况统计表
新项目报备数据分析(维保)
已立质保合同未完成回款报表
运维报备项目分类
运维项目分派表(透视)
运维项目分派表(新)
运维销售任务目标统计表
运维销售任务期间统计报表
运维销售日报统计
运维销售员查销售合同
增项扩容/升级改造项目统计
PMC报表
项目生产计划进度汇总报表
请购单未清报表
到货跟进报表
请购单执行明细报表
外发组装仓报表
不使用的查询或者报表
应收发票
应收贷项凭证
销售活动计划查询
销售活动报告查询
报告发生费用查询
科目表
科目表链接
型号前六个月销售历史
客户销售历史
访客报告发生费用
库存查询
客户与物料销售历史
采购分析
客户资料查询
仓库库存明细
客户历史销售记录
日记帐凭证查询
销售合同子系统
工程费用查询
项目变更查询
工程材料预算分析表
客户收款信息明细
项目收款信息明细
新项目报备表统计查询(老)
老的新项目报备(所有)
销售机会竞争对手(商务)
销售机会竞争对手(技术)
库存明细查询
应收帐款明细报表(老)
月应收帐款查询
项目合同开票台帐(老)
备用金明细帐
工资计提报表
工程费用借支明细报表
工程活动交付报表
工程费用明细报表
项目状态跟踪报表
销售月提成明细
销售年度提成
销售月综合提成
固定资产统计报表
项目对应用户查询列表
服务呼叫记录单查询
售后服务工程师查派工单记录
合同原件收寄情况清单
坏件更换申请单清单
(弃用)工程项目变更退回情况报表
查指定项目合同总折扣率明细数据
销售成本明细查询
组装成本查询
直发成本查询
项目移交取客户满意度调查表
已到期应付发票
客户三栏式明细账
客户项目三栏式报表
月销售提成单取指定期间收款信息
销售月提成明细表计算
项目费用分析
服务呼叫统计分析
预收款请求清单列表
工程项目毛利计算报表
未清预收款请求单报表
项目报备信息统计分析
项目报备统计表
预收款请求填制依据
供应商应付票据统计
派工单统计分析
派工单状态
领料与扣料数量差异
领料与扣料数量差异汇总
销售订单统计表
系统组装单分析
供应商对账表(与用友)
销售订单信息统计
项目跟进汇总表(停用)
未签合同先发货一直未转合同
服务呼叫统计
销售订单付款计划
全部客户信息报表
项目清单报表
客户联系人信息(客户档案)
客户联系人信息(活动计划)
客户联系人信息(活动报告)
项目发货时间表
项目跟进汇总表
有两个项目被勾选的报告
未勾选项目的报告单
根据项目查活动报告
根据项目查活动计划
开票统计表
减项跟踪表
项目减项实际成本
项目减项理论成本
项目预计成本
项目预计成本汇总表
项目过程管控清单
工程项目余数查询
收货入库情况统计
增减项标准价及限价计算
核算合同折扣率
固定资产领用明细
销售机会概况统计
报备与机会匹配情况
典型项目汇总表
指定期间未有活动的销售员
销售员签约率
未有订单的销售机会
合同未回统计表
任务单情况统计
配置清单统计分析
变更单价格差异
收款单列表
维修改领用退回设备查询
当天添加的销售订单
项目成本分主单和变更单报表
到进度催收款
物料使用情况统计
物料使用情况统计(按客户)
物料使用情况统计(按项目)
报备项目签单情况统计
大区项目管理汇总表
取所有设备单位成本
新项目报备签单分析
项目工作量统计报表
催款日报清单
进场验货统计表
项目催款收款情况报表
非交易单据类型细分
坏件更换退回正常仓明细
查指定项目指定期间款到信息
查指定项目指定期间收款信息
查看指定项目进度
查看指定项目变更情况
销售日报递交情况表一
销售日报递交统计
销售日报导出(明细)
下月预计签约汇总表
下月预计回款汇总表
查看草稿状态的费用报销申请单
应收发票信息列表
应收账款
应收账款明细表
销售月度计划导出
Z开头合同对应原合同信息明细表
指定期间工程人员做单统计
销售人员费用分析
项目发货准备时间计算表
查看销售订单合同折扣率
项目预算分析
调试工程师项目奖金表
销售合同统计(无项目分类)
销售合同统计(带质保合同数据)
质保合同数据
应收账款总表
应收明细
回款情况多类别统计
大区回款情况
客服年奖金
查看项目经理周报表
项目进度汇总表
销售月度计划应收款项分析
运维销售提成统计表
项目分配比例明细
项目已移交未验收统计表
销售月度计划项目进度跟进统计表
项目汇总报表
销售管理报表(个人)
销售助理日报表
新项目报备查询
员工主数据列表
项目汇总报表(透视分析)
新项目报备查询(透视分析)
任务单情况统计(透视分析)
销售日报导出(事务)
指定期间计划验收项目
查运维分派项目信息(行列)
查运维分派项目信息(透视)
项目计划验收表
项目结项单报表统计(透视)
运维项目任务确认(透视)
应收账款明细账(陈香)
维保销售任务计划及完成情况统计表
提成计算(14年以前项目)
维保确认任务分析
工程服务部发出项目汇总表
进度单实际日期与单据日期差
工程项目管理报表
业绩完成情况表
运维人员绩效统计
收款文员回款情况
新项目报备数据透视分析
应付期初数据按用友编号
供应商三栏式(按做单日期)
汇总超工时的项目日报单报表
报备未签单项目分类明细
按周统计销售日报
应收账款统计报表
客户签单数据分析(按分段)
客户签单数据分析(按客户)
客户报备数据分析(按客户)
客户报备数据分析(按分段)
销售计划统计表
回款计划统计
工作计划/报告递交统计
销售业绩完成率表
未签合同先发货实际签单情况
自定义费用报销服务部超预算查看表
销售人员季度提成
应收大额项目统计
新产品推广项目跟进表
销售业绩预估
指定仓库出入库单明细
银行保函申请明细表
预计*月应交税金表
资金日报
工作量统计表
项目周报指定期间统计
财务审计之工时情况
财务审计之费用情况
财务审计之发货情况
财务审计之开票情况
财务审计报表
新项目报备查询/按项目统计/透视分析
财务审计报表之开票收款
查指定年份外包付款申请
查指定期间入库未开票数据
转仓单明细报表
新项目报备数据分析(按产品)
预计收款数据分析
运维销售任务完成统计表
移交工程回款明细
财务审计新逻辑之发料明细
财务审计新逻辑之费用明细
客户需求跟进情况统计表(新)
客户签单跟进情况统计表(新)
运维销售客户跟进状态
计划及报告统计报表(新)
周签单数据通报(结合周签单计划)
合同原件回收及回款通报
收货发票情况表
在建工程统计
服务实施奖金
工作量统计
2016销售员提成计算表
销售员回款根据合同年份递推提成(样板表)
新项目报备行销查看表
年度综合数据统计表
综合数据统计
2016销售按期间提成透视表
GZ成本
2018销售提成
2018签单项目理论提成情况
根据配置清单估算佣金
2019签单项目理论提成
根据草稿单单估算佣金
不满足验收标准的项目
2019新产品激励奖金明细
深化设计进度管控表
深化设计进度管控表只含终验盖章
查看工程费用估算和预算差异
技术部业绩分配透视分析表(按日报和跟进)
财务审计新逻辑之工时明细
已验收未移交欠料项目清单报表
2018版正式订单毛利估算
草稿订单毛利估算
正式订单毛利估算
草稿订单毛利估算(销售)
正式订单毛利估算(销售)
本文档使用 MrDoc 发布
-
+
首页
工程部PBC操作说明 - OA部分
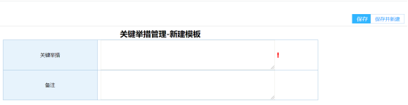
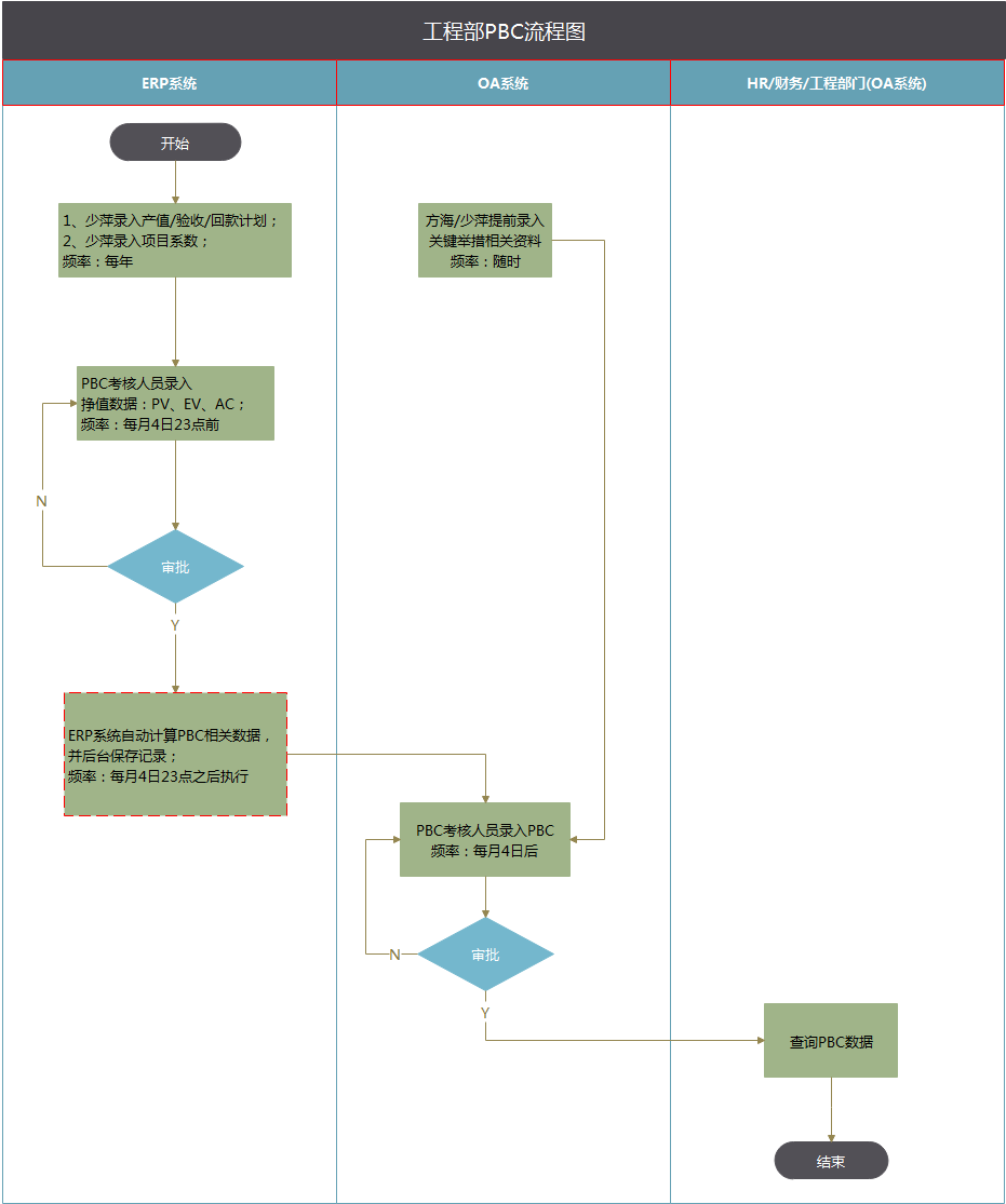
# 1 目的与作用 指导和规范相关人员工程部PBC操作,准确快捷地录入内容,提升工作效率。 # 2 关键举措管理(管理员操作) ## 2.1 路径 工程 → 关键举措管理  ## 2.2 新建页面  字段说明: * + **关键举措:**必填,填入相关举措即可; + **备注:** 选填项; 填写完成后,点击鼠标右键或者页面右上角“保存”或者保存并新建即可,由于一次只能录入一条数据, 建议多条时,点击保存并新建。 ## 2.3 编辑页面 工程关键举措管理具体数据点击编辑进入编辑页面,修改后保存即可。   权限:方海、陈少萍、项目主管;(由方海在企业微信2020.11.2日下午同意授予项目主管关键举措录入、查询、删除、修改权限) # 3 关键举措-项目经理映射(管理员操作) ## 3.1 路径 工程 → 关键举措 → 项目经理映射关系,如下图所示:  ## 3.2 新建页面  字段说明: * + **分组名称:**必填,设置分组名称,便于查找; + **项目经理:**必填,设置改分组下包含哪些项目经理; + **备注**:选填。 + **关键举措(明细表)**:必填,选择项。 + **权重(明细表)**:必填,填小数即可会自动转换为百分数格式。 + 关键举措可添加多条(建议最多五条),总权重30%。 ## 3.3 编辑页面 点击分组名称,进入对应的编辑页面,修改后保存即可。   # 4 个人绩效承诺书(项目经理填写) ## 4.1 流程 提单上级评分工程总经理确认归档 ## 4.2 路径 流程新建流程工程类共济个人绩效承诺书(PBC)  ## 4.3 页面   自动填充部分: * + 选择考核期间后, 关键业绩指标都会自动带出,无需填写; + 关键举措与对应权重自动带出,无需填写; + 考核方案:从HR系统同步过来的信息,自动带出。 必须需填写部分: * + 考核期间: 必填项,需选择。 + 关键举措完成时间。 + 衡量标准/关键里程碑 + 自评:累计不可超过权重30%,超过会有提示。 选填部分: * + 总体评价描述 # 5 报表页面 ## 5.1 路径 * + **项目经理产值表** : 工程项目经理产值表; + **项目经理验收表** : 工程项目经理验收表; + **项目经理产值表** : 工程项目经理产值表; + **项目经理回款表** : 工程项目经理回款表; + **项目经理年度绩效挣值分析** : 工程项目经理年度绩效挣值分析 # 附录1 流程图 
郑熠桦
2021年8月23日 08:51
分享文档
收藏文档
上一篇
下一篇
微信扫一扫
复制链接
手机扫一扫进行分享
复制链接
关于 MrDoc
觅道文档MrDoc
是
州的先生
开发并开源的在线文档系统,其适合作为个人和小型团队的云笔记、文档和知识库管理工具。
如果觅道文档给你或你的团队带来了帮助,欢迎对作者进行一些打赏捐助,这将有力支持作者持续投入精力更新和维护觅道文档,感谢你的捐助!
>>>捐助鸣谢列表
微信
支付宝
QQ
PayPal
下载Markdown文件
分享
链接
类型
密码
更新密码