OA操作手册
门户功能说明
日常操作说明
01新进员工OA操作指南
流程
01新建流程
新员工入职流程操作指南
员工返聘流程操作指南
加班申请填写指南
请假申请流程操作指南
服务单操作指南
问题升级单操作指南
工程部项目经理PBC操作说明
工作周报提交指引
安全自查自报操作指引
内部推荐信息表操作指南
试用期月度工作计划与总结操作指南
工作日报
02代办事宜
03已办事宜
04流程督办
05我的请求
06流程监控
07流程代理
08查询流程
数据
工程
知识
01文档目录
02新建文档
03我的文档
04查询文档
05虚拟目录
06最新文档
07知识排名
08文档订阅
09批量共享
10移动复制
11文档监控
12我的云盘
13文档回收站
微博
01我的微博
02我的关注
03微博报表
04微博设置
协作
01协作交流
02主题审批
03内容审批
04协作申请
05主题监控
06内容监控
邮件
会议
01会议日历(新建会议)
02会议室使用情况
03查询会议
04会议任务
05周期会议
06会议报表
07会议纪要任务发起
08会议纪要任务统计列表
09会议决议任务跟踪说明
10会议事项跟进管理
日程
01我的日程
02所有日程
03工作交流
04周期日程
05日程共享
06查询日程
报表
问题
其他操作手册
云桥SSL证书申请及部署
企业微信人事卡片添加自定义字段
企业微信日程、代办、置顶相关说明
企业微信《客户联系》操作手册
一体化机柜清单母版导入指引
人事
01查询人员
02新建人员
03我的卡片
04我的下属
05在线人员
06移动签到
绩效
共济科技绩效承诺书(PBC)操作手册
算力
算力模块
供应链
来料检验流程操作手册
自研产品生产计划管理操作手册
发货计划管理操作手册
本文档使用 MrDoc 发布
-
+
首页
工程部项目经理PBC操作说明
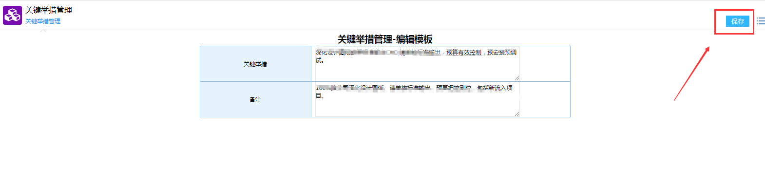
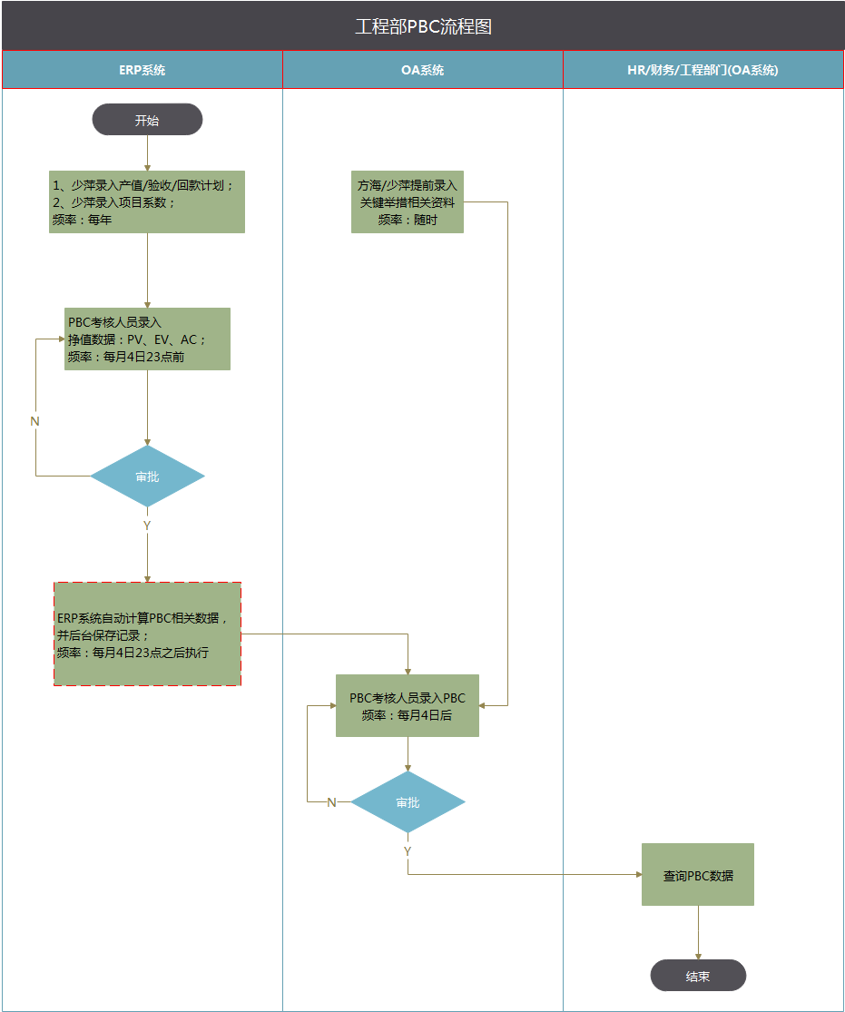
指导和规范相关人员工程部PBC操作,准确快捷地录入内容,提升工作效率。 # 关键举措管理(管理员操作) ## 一、路径 工程关键举措管理  ## 二、新建页面 > 点击左上角“新建”按钮即跳转到新建页面  > 字段说明: **关键举措:**必填,填入相关举措即可; **备注:** 选填项; 填写完成后,点击鼠标右键或者页面右上角“保存”或者保存并新建即可,由于一次只能录入一条数据, 建议多条时,点击保存并新建。 ## 三、编辑页面 工程关键举措管理具体数据点击编辑进入编辑页面,修改后保存即可。   # 四、关键举措-项目经理映射(管理员操作) ## 1. 路径 工程关键举措-项目经理映射关系,如下图所示:  ## 2. 新建页面 > 点击“关键举措-项目经理映射关系”页面右上角“新建”按钮,即跳转到新建页面  字段说明: **分组名称:**必填,设置分组名称,便于查找; **项目经理:**必填,设置改分组下包含哪些项目经理; **备注**:选填。 **关键举措(明细表)**:必填,选择项。 **权重(明细表)**:必填,填小数即可会自动转换为百分数格式。 **关键举措可添加多条(建议最多五条),总权重30%。** ## 3. 编辑页面 点击分组名称,进入对应的编辑页面,修改后保存即可。   # 四、个人绩效承诺书(项目经理填写) ## 1. 流程 项目经理提单-->工程主管(上级评分)-->工程总经理确认-->归档  ## 2. 路径 PC浏览器登录-->流程-->新建流程-->工程类-->共济个人绩效承诺书(PBC)  ## 3. 界面   > 自动填充部分: >>- 选择考核期间后, 关键业绩指标都会自动带出,无需填写; >>- 关键举措与对应权重自动带出,无需填写; >>- 考核方案:从HR系统同步过来的信息,自动带出。 > 必须需填写部分: >>- 考核期间: 必填项,需选择。 >>- 关键举措完成时间。 >>- 衡量标准/关键里程碑 >>- 自评:累计不可超过权重30%,超过会有提示。 > 选填部分: >>- 总体评价描述 # 五、报表页面 ## 1. 路径 **项目经理产值表** : 工程-->项目经理产值表; **项目经理验收表** : 工程-->项目经理验收表; **项目经理产值表** : 工程-->项目经理产值表; **项目经理回款表** : 工程-->项目经理回款表; **项目经理年度绩效挣值分析** : 工程-->项目经理年度绩效挣值分析 # 附录1 流程图 
系统管理员
2021年7月21日 17:20
分享文档
收藏文档
上一篇
下一篇
微信扫一扫
复制链接
手机扫一扫进行分享
复制链接
关于 MrDoc
觅道文档MrDoc
是
州的先生
开发并开源的在线文档系统,其适合作为个人和小型团队的云笔记、文档和知识库管理工具。
如果觅道文档给你或你的团队带来了帮助,欢迎对作者进行一些打赏捐助,这将有力支持作者持续投入精力更新和维护觅道文档,感谢你的捐助!
>>>捐助鸣谢列表
微信
支付宝
QQ
PayPal
下载Markdown文件
分享
链接
类型
密码
更新密码